首页
立德树人
德育活动
综合发展
德育研究
家校共育
党群工作
党建动态
群团工作
职工之家
教育教学
巴蜀教学
巴蜀课程
巴蜀科研
巴蜀概况
合作交流
巴蜀云校
国际教育
强师兴校
名师风采
学科团队
巴蜀校友
走进巴蜀
巴蜀艺术馆
校园生活
师生风采
巴蜀荣耀
巴蜀讲坛
通知公告
巴蜀新闻
校园资讯
媒体报道
领导关怀
友好往来
秦德胜物理教学研究工作室
新闻快报
更多>>
·
[新]
巴蜀中学2025年“青蓝工程
·
[新]
推进教育数字化转型的国际实践
·
[新]
建构符合学生认知发展规律的育
·
[新]
声明
·
[新]
岁末盘点 || 2022年度
·
[新]
光影定格,共庆华诞
·
[新]
2025年学生领袖培养活动顺
·
[新]
巴蜀中学教育集团及教共体学校
·
[新]
巴蜀中学教育集团(教共体)学
·
[新]
巴蜀中学开展教育集团骨干教师
科研兴校
更多>>
学生园地
更多>>
首页
>
教育教学
>
教育专题
>
秦德胜物理教学研究工作室
>
试题研究
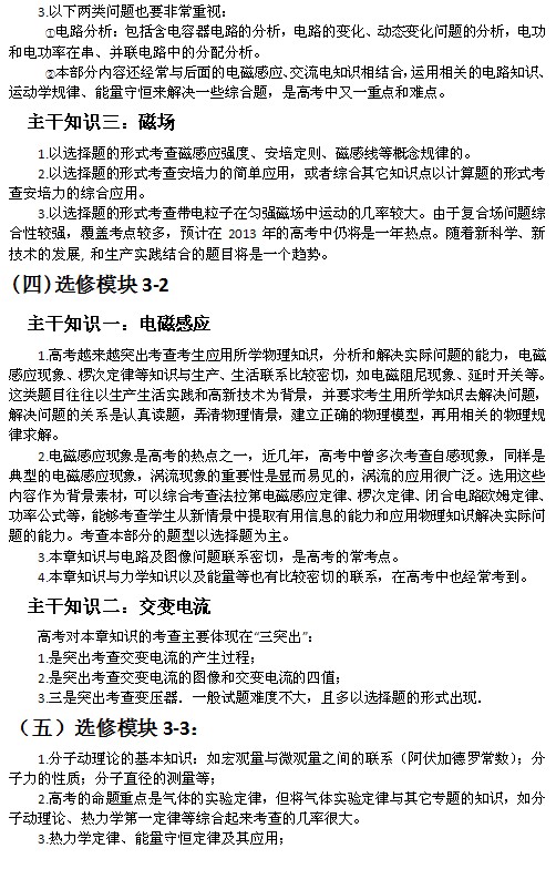
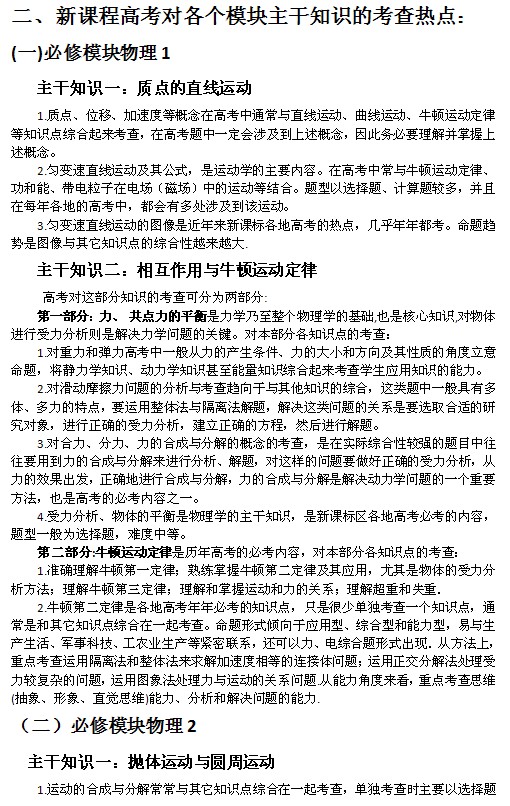
新课程高考物理试卷(全国卷)六年对比分析
日期:2012-07-24 14:01 点击数:30912
重庆巴蜀中学 杨远征
上一篇:
我校初中开展文明礼仪评比工作
下一篇:
我校教师季鑫勇夺市教学评选一等奖
重庆市巴蜀中学校 办公室电话:023-63002371 招生咨询电话:023-63002629 学校地址:重庆市渝中区北区路51号 邮编:400013
版权所有 巴蜀中学 渝ICP备
11004221
ENGLISH
渝公网安备 50010302000290号
工信部备案管理系统